首页 会员优惠区 新闻动态 青少年论坛 越通论坛 精彩回顾 赛事指南 在线报名 场地设施 教练简介 在线商城 网球文摘 越通简介
用户名: 密码: 新注册 忘记密码 发送注册邮件
2026年05月09日 星期六  日历  天气预报  您位于: 首页 → 新闻动态 → 首页动态
[公告]越通国际网球学院常年招生!电话33385696![ 公告二]微信公众号:【越通体育】[ 公告三]招聘康体部经理、前台接待收银、导购
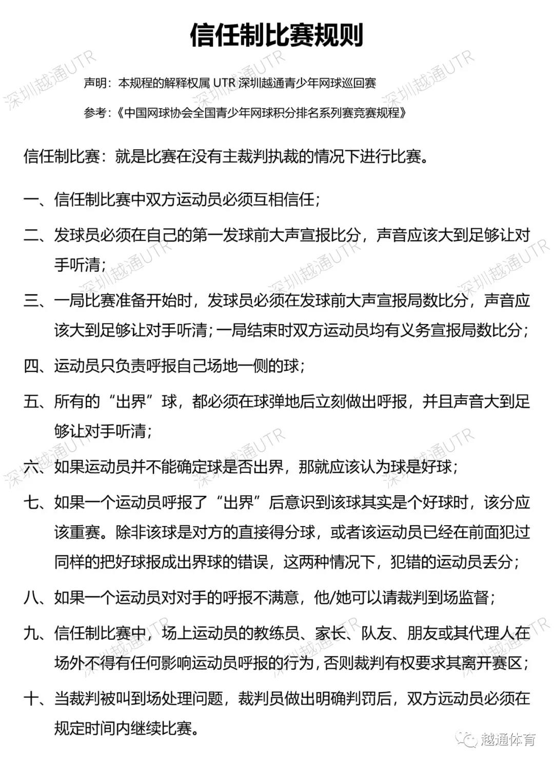
2021年UTR深圳“越通杯”青少年网球巡回赛第六站通知
2021-05-10 10:53:39  深圳市越通体育发展有限公司-越通网球俱乐部  出处:
2021年UTR深圳“越通杯”青少年网球巡回赛第六站通知

前五站赛事回顾

按此在新窗口浏览图片

按此在新窗口浏览图片


UTR介绍

越通体育作为在深圳与UTR签订的独家战略合作方,旨在通过自身品牌赛事与平台帮助在深圳市的青少年网球选手们了解并加入到UTR评分系统中来。UTR(Universal Tennis Rating)的中文全称是全球网球评分系统,是一套在全球范围内被广泛运用的客观、具有连续性的且最精确的网球技能评分系统。其数据库囊括了204个国家、超过600万场比赛的赛果以及70余万名职业、业余球员。通过大量比赛结果数据做大数据关联,UTR把所有选手划分成16个级别,所有ATP、WTA、ITF、USTA、NCAA等选手全部具有UTR的有效级别。

UTR系统有着一套独特的运算法则:数据来源于选手近12个月内30场符合要求的比赛,依据比赛胜负结果、比赛中赢得局数的比例、对手水平等级等数据,与后台庞大的数据库中产生的关联进行评分。目前UTR评测系统的一个重要应用在于美国大学网球特长生的招募,这套评级系统能够让美国大学网球教练不出国门就能了解来自世界各地青少年申请者的网球水平,因此UTR分数成为了美国大学选拔网球人才、评定学生网球水平的重要指标(有时是唯一指标)。

UTR比赛四大亮点:

1、它是网球运动中的“托福”考试;

2、节约运动员等待时间;

3、找到和自己水平接近的对手进行练习和比赛;

4、所有比赛成绩将全部录入到UTR(Universal Tennis Rating)评分系统;

一 、主办单位

Universal Tennis Rating(UTR)

深圳市罗湖区网球协会

深圳市越通体育发展有限公司

二、承办单位

越通国际网球学院

三、品牌赞助

按此在新窗口浏览图片

四、比赛日期

比赛时间:2021年6月5-6日

报名开始时间:2021年5月15日15:00PM

报名截止时间:2021年5月29日

组别日程:U10、U18(6月5日)周六

U12、U14(6月6日)周日

签到及比赛时间: 9:00AM签到 9:30AM开赛

五、比赛地点

(待定)

六、比赛项目

U10、U12、U14、U18组男、女单打,各组别限报16签位

七、参赛资格

(一)参赛年龄:

U10组:2011年1月1号之后出生

U12组:2009年1月1号之后出生

U14组:2007年1月1号之后出生

U18组:2004年1月1号之后出生

(二)参赛运动员不限国籍及地区。(所有参赛及陪同人员须在签到时出示粤康码);

(三)监护人和孩子本人在签到时需提交自愿参赛责任书及新冠疫情防控告知书 (参赛选手提前自行打印填写,文件将于赛前五天发到赛事群内,联系微信号 UTR_SZ 进入赛事群);

比赛现场所有人员必须配合工作人员现场的各项防疫工作;

(四)运动员不得虚报年龄,如发现虚报年龄者,取消其比赛资格;

(五)参赛运动员在同一个赛事中,只可以报名参加一个年龄组别的比赛,原则上推荐报名与年龄相对应的组别,高年龄组的孩子不能报名低年龄组的项目,低年龄组的孩子可以报名高年龄组的项目;

(六)组委会有权对报名选手的参赛资格作出裁定并拒绝列入黑名单的选手参赛。

参赛责任书&疫情防控告知承诺书

按此在新窗口浏览图片

请扫描上方二维码下载并打印,在签到时递交工作人员。文件也将会在微信群内发布(添加微信号 UTR_SZ 进入赛事群),谢谢配合。

八、报名方式

(一)报名对象:深圳及周边地市青少年网球选手。

(二)报名方式:

第一步:关注微信公众号“越通体育",在菜单栏的“快捷通道”点击“UTR账号注册代理”填写资料获UTR帐号,填写后您的邮箱地址为您的帐号。已有帐号请直接到第二步。

第二步:微信公众号“越通体育",在菜单栏的“快捷通道”点击“深圳UTR报名”填写资料缴费报名;(请正确填写UTR账号邮箱,无账号请操作第一步)

(三)报名后:请加UTR深圳微信号: UTR_SZ 接收分组信息;

(四)截止时间:2021年5月29日18:00截止报名,报名截止后如退赛报名费不予退还;

(五)报名及联系人:200元/人/站,邱小姐:13302467459。

九、竞赛办法

依据UTR竞赛规则要求,比赛采用淘汰附加赛。比赛第一轮胜方,进入淘汰赛,决出前四名;第一轮负方,进入附加淘汰赛,决出附加赛五至七名。

①参赛人数多于8人,少于等于16人时,采用16签位淘汰附加赛;

②参赛人数多于6人,少于8人时,采用8签位淘汰附加赛;

比赛采用4局无占先,三盘两胜制,局数3:3时抢七,比赛用球:巴迪瑞BODYWRAP

十、奖励

比赛取前四名(并列第三),奖励证书及巴迪瑞BODYWRAP赞助奖品

十一、注意事项

(一)选手一旦参赛,就表示自动无偿提供给主办方和承办方及赞助商在比赛中拍照、使用和展示照片的永久权利;

(二)参赛选手请自行购买“人身意外保险”,赛事组委会不承担赛事中出现的任何意外人身伤害和经济赔偿责任。

温馨提示

按此在新窗口浏览图片

按此在新窗口浏览图片

按此在新窗口浏览图片

本规程最终解释权归赛事组委会所有;

UTR问题解答

1、关于注册问题?

答:第一次注册UTR的运动员可联系UTR客服办理,如果已经有UTR账号的无需再注册。

2、如何查看报名成功与否?

答:支付报名费后显示成功即可。

深圳站查询报名链接https://jinshuju.net/f/w1NHbx/s/4ZuG5R

沈阳站查询报名链接https://jinshuju.net/f/zZD6bq/s/rdi2V4

包头站查询报名链接https://jinshuju.net/f/w1NHbx/s/4ZuG5R

3、关于比赛日程安排及签到时间?

答:各项目的具体赛程及签到时间安排,裁判长会根据报名人数情况、以及赛程计划,在报名截止后两个工作日内,公布具体赛程及签到时间安排,请关注赛事微信群通知。

4、关于具体签表问题?

答:最晚开赛前一天,会在“网球记赛事”小程序上公布赛程表,请关注小程序“动态秩序表”和公告栏文件

5、关于用球用场问题?

答:比赛用球和场地安排,报名链接里面都有详细介绍,请认真阅读。

6、关于组别切换问题?

答:如想切换组别,并且切换组别有签位,可以先再报一遍自己想要的组别锁定签位,然后找客服人员申请退出之前的组别。

7、关于UTR评分问题?

答:可以搜索UTR官网:Myutr.com网址查询!

8、关于退赛退报名费问题?

答:比赛报名截止前可以退赛退费,具体流程请(微信私信或电话)联系UTR客服;报名截止后退赛,报名费不予退还。

9、关于订酒店,请问有什么酒店推荐吗?

答:出于招商问题,赛事组委会不对赛场周围酒店指定或要求。大家可以根据赛场地址,通过携程或订房网站寻找附近的酒店。

按此在新窗口浏览图片

"粤省事"健康码

按此在新窗口浏览图片

按此在新窗口浏览图片

按此在新窗口浏览图片

赛事商务

赛事持续招募品牌合作中,伴手礼、奖品、现金赞助等;欢迎各品牌参与。

联系人:邱小姐 13302467459

按此在新窗口浏览图片

UTR赛事授权加盟

联系人:张先生 0755-33385696

 (本文已被浏览 1078 次)
 发布人:joekoe
 → 推荐给我的好友
上篇新闻:2021年UTR辽宁“明日之星”青少年网球巡回赛...
下篇新闻:UTR深圳越通专栏丨网球人都想了解的UTR系统,...
  新闻分类  
越通动态 |
俱乐部活动回顾 |
赛事指南 |
网球新闻 |
其它新闻 |
  相关评论  
评论内容 (点击查看)   共0条评论,每页显示20条评论   浏览所有评论
(没有相关评论)
发表我的评论
 您是否还没有 注册 或还没有 登陆 本站?!
关于我们 ┋  入会指南 ┋  友情链接 ┋  与我在线 ┋  管理 ┋  返回顶部

页面执行时间:<font class=red>125.000</font> 毫秒<font class=gray>(8次)</font><br>
本站当前有 <font class=red>1457</font> 人同时在线<br>
最高峰有 <font class=red title=>18809</font> 人同时在线<br>
最高峰发生在:2025/7/25 4:37:01<br>
本站总访问量:<font class=red>13372477</font> 人次<br>
本站统计时间:从 <font class=red>2005年11月1日</font> 至今<br>
<font class=gray>网站当前版本:Joekoe CMS 1.2 F</font>
深圳市越通体育发展有限公司-越通网球俱乐部  http://www.yuetongsport.com/
发邮件给我们:yuetongsport2006@126.com
Copyright(c)2016 深圳市越通体育发展有限公司 版权所有【0755-33385696】粤ICP备11026292号-1