首页 会员优惠区 新闻动态 青少年论坛 越通论坛 精彩回顾 赛事指南 在线报名 场地设施 教练简介 在线商城 网球文摘 越通简介
用户名: 密码: 新注册 忘记密码 发送注册邮件
2026年05月09日 星期六  日历  天气预报  您位于: 首页 → 新闻动态 → 首页动态
[公告]越通国际网球学院常年招生!电话33385696![ 公告二]微信公众号:【越通体育】[ 公告三]招聘康体部经理、前台接待收银、导购
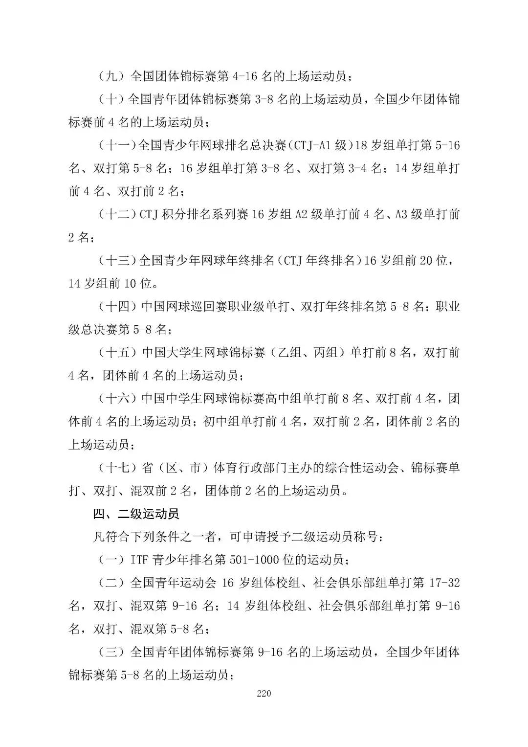
最新 | 运动员技术等级最新标准公布(全)
2021-06-11 13:07:43  深圳市越通体育发展有限公司-越通网球俱乐部  出处:
最新 | 运动员技术等级最新标准公布(全)

按此在新窗口浏览图片

按此在新窗口浏览图片

按此在新窗口浏览图片

按此在新窗口浏览图片

按此在新窗口浏览图片

按此在新窗口浏览图片

 (本文已被浏览 846 次)
 发布人:joekoe
 → 推荐给我的好友
上篇新闻:2021年UTR内蒙古“安达杯”青少年网球巡回赛...
下篇新闻:关于举办2021耐克杯(嘉兴站)青少年网球精英训...
  新闻分类  
越通动态 |
俱乐部活动回顾 |
赛事指南 |
网球新闻 |
其它新闻 |
  相关评论  
评论内容 (点击查看)   共0条评论,每页显示20条评论   浏览所有评论
(没有相关评论)
发表我的评论
 您是否还没有 注册 或还没有 登陆 本站?!
关于我们 ┋  入会指南 ┋  友情链接 ┋  与我在线 ┋  管理 ┋  返回顶部

页面执行时间:<font class=red>109.375</font> 毫秒<font class=gray>(8次)</font><br>
本站当前有 <font class=red>1375</font> 人同时在线<br>
最高峰有 <font class=red title=>18809</font> 人同时在线<br>
最高峰发生在:2025/7/25 4:37:01<br>
本站总访问量:<font class=red>13342118</font> 人次<br>
本站统计时间:从 <font class=red>2005年11月1日</font> 至今<br>
<font class=gray>网站当前版本:Joekoe CMS 1.2 F</font>
深圳市越通体育发展有限公司-越通网球俱乐部  http://www.yuetongsport.com/
发邮件给我们:yuetongsport2006@126.com
Copyright(c)2016 深圳市越通体育发展有限公司 版权所有【0755-33385696】粤ICP备11026292号-1